> 通知通告
2025年浙江省普通高校招生艺术类专业省统考报考简章刚刚发布。艺考生怎么报名?怎么考试?快来关注。
高考报名时选报省统考
我省艺术类专业省统考分为美术与设计类、音乐类、舞蹈类、表(导)演类、播音与主持类、书法类共6个科类。其中,音乐类、表(导)演类又分为不同的方向。
报考艺术类专业省统考的考生,须在高考报名时选择相应的省统考科类、方向(可多选),并同时填选相关信息,完成省统考报考手续。考生须于2024年11月1日9:00至10日17:00进行网上信息输入,并于2024年11月15日9:00至18日17:00完成网上缴费。
高考平行志愿批次录取志愿填报时,各科类志愿不能同时兼报,考生只能选择一个科类填报,同一科类内不同方向可兼报。
温馨提醒:考生报考艺术类专业校考,必须先参加相应科类、方向的省统考且成绩合格,否则校考成绩无效。校考报名按照相关高校的要求,另行向高校办理报考手续。
各科类方向考试要点
美术与设计类
考试安排:考生在高考报考点所属的设区市参加专业考试。具体考点和考场在专业省统考准考证上明确。各科目考试时间如下:

考试内容:考试包括素描(100分)、色彩(100分)、速写(综合能力)(100分)三个科目,总分为300分。

2025年美术与设计类省统考实行网上评卷。
音乐类
考试安排:音乐类专业省统考包括笔试和面试。笔试科目为听写、乐理,考试时间为2024年12月8日10:00-11:00(考试开考前15分钟后,即9:45开始,禁止迟到考生进入考场)。笔试地点见专业省统考准考证。
面试从2024年12月9日开始,考生具体考试时间以准考证上安排为准。面试地点为浙江音乐学院(杭州市西湖区转塘街道浙音路1号)。
考试内容:考试包括乐理、听写、视唱、器乐、声乐五个科目,总分为300分,不同类别方向的考试科目与分值如下:

各科目考试内容和形式如下表。其中听写和乐理科目采用合卷考试,先考听写再考乐理,总时长60分钟。

温馨提醒:考生考试时,须与报名时选定的声乐唱法、乐器相一致,不一致的,该科目不予评分。考生所需乐器(除钢琴外)由考生自备。乐理、听写、视唱科目考查范围详见浙江省教育考试院网站“考试招生”栏目或文末“阅读原文”中相关考试简章附件。
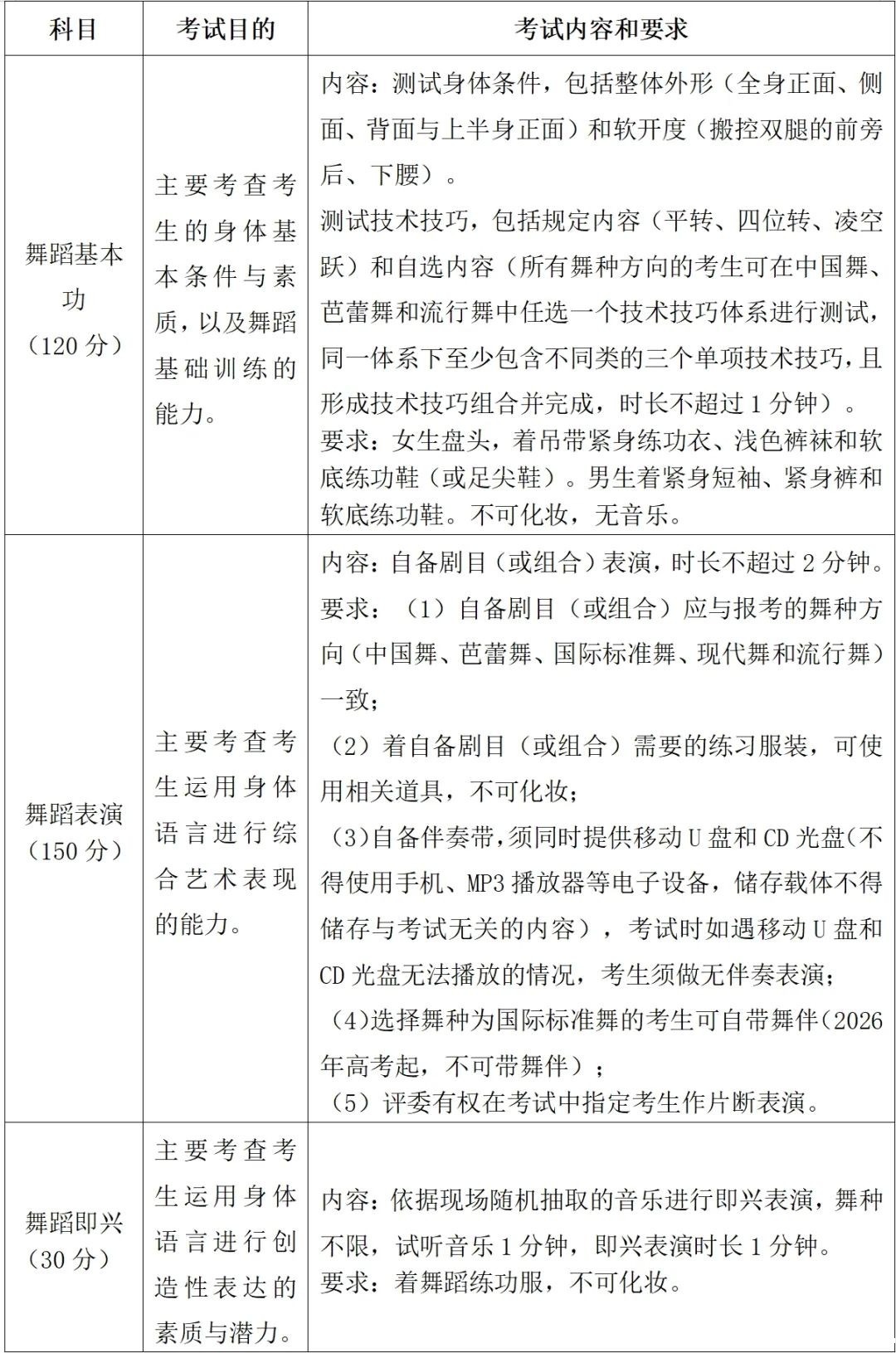
舞蹈类
考试安排:考试于2024年12月14日开始,考生具体考试时间以准考证上安排为准。考试地点在浙江音乐学院(杭州市西湖区转塘街道浙音路1号)。
考试内容:考试包括舞蹈基本功(120分)、舞蹈表演(150分)、舞蹈即兴(30分)三个科目,总分为300分。

温馨提醒:舞蹈表演科目考试时舞种须与报名时选择的舞种相一致,不一致的,该科目不予评分。考生所需服装和伴奏音乐自备。各科目考试中,不得运用任何化妆品对人体的面部、五官及其他部位进行渲染和描画,要求完全素颜参加考试。技术技巧参考目录详见浙江省教育考试院网站“考试招生”栏目或文末“阅读原文”中相关考试简章附件。
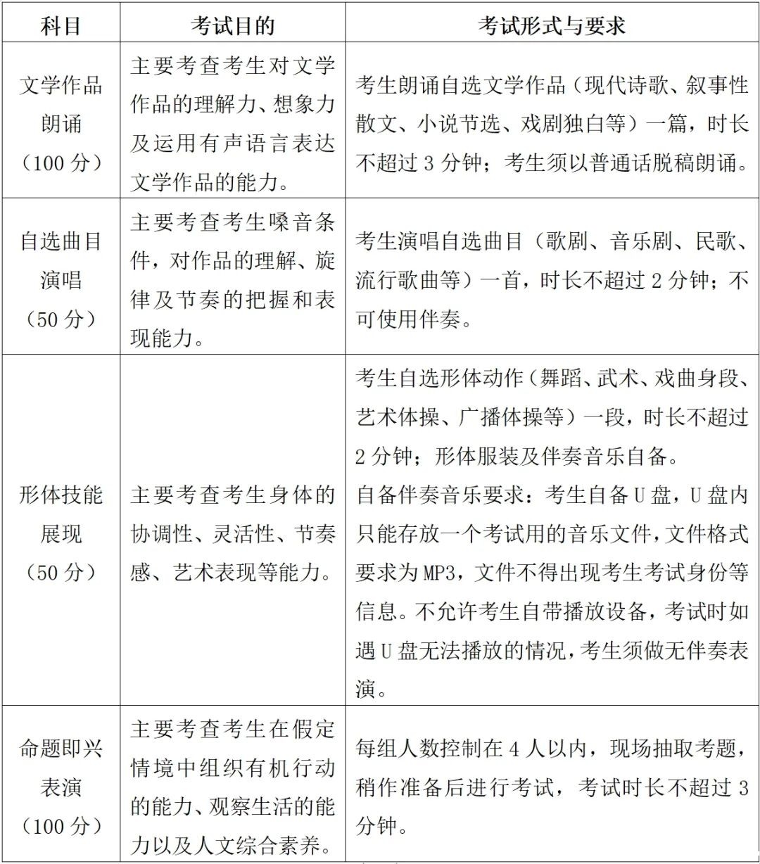
表(导)演类戏剧影视表演方向
考试安排:考试于2024年12月7日下午开始,考生具体考试时间以准考证上安排的时间为准(迟到15分钟者,不得参加考试)。考试地点为浙江传媒学院杭州钱塘校区(杭州市钱塘区白杨街道学源街998号)。
考试内容:考试包括文学作品朗诵(100分)、自选曲目演唱(50分)、形体技能展现(50分)、命题即兴表演(100分)四个科目,总分为300分。具体内容形式和要求如下:

在每个科目面试中,评委可根据考核过程实际情况,对考生考试作出暂停、终止等指令。
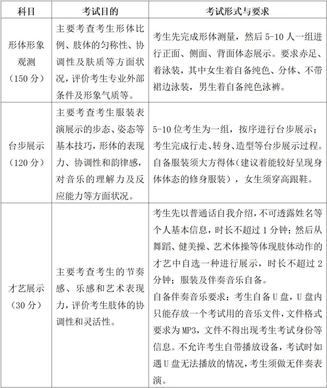
表(导)演类服装表演方向
考试安排:考试于2024年12月14日开始,考生的具体考试时间以准考证上安排为准。考试地点为浙江理工大学临平校区(杭州市临平区康泰路8号)。
考试内容:考试包括形体形象观测(150分)、台步展示(120分)、才艺展示(30分)三个科目,总分为300分。具体考试形式和要求如下:

温馨提醒:各科目考试中,考生不可化妆,不得穿丝袜,不得佩戴饰品及美瞳类隐形眼镜,发式须前不遮额、后不及肩、侧不掩耳。考试全程摄像。评委可根据考核过程实际情况,对考生考试作出暂停、终止等指令。招生高校对表(导)演类服装表演方向专业一般有身高等身体条件要求,请考生结合自身条件谨慎报考。形体测量的方法与要求详见浙江省教育考试院网站“考试招生”栏目或文末“阅读原文”中相关考试简章附件。
表(导)演类戏剧影视导演方向
考试安排:笔试时间为2024年12月7日8:30—11:00,面试于12月7日下午开始,考生具体考试时间以准考证上安排为准(迟到15分钟者,不得参加考试)。考试地点为浙江传媒学院杭州钱塘校区(杭州市钱塘区白杨街道学源街998号)。
考试内容:考试包括文学作品朗诵(50分)、命题即兴表演(50分)、叙事性作品写作(200分)三个科目,总分为300分。具体考试形式和要求如下:

在文学作品朗诵和命题即兴表演两个科目的面试中,评委可根据考核过程实际情况,对考生考试作出暂停、终止等指令。
播音与主持类
考试安排:考试于2024年12月7日下午开始,考生具体考试时间以准考证上安排为准(迟到15分钟者,不得参加考试)。考试地点为浙江传媒学院杭州钱塘校区(杭州市钱塘区白杨街道学源街998号)。
考试内容:考试包括作品朗读(100分)、新闻播报(100分)、话题评述(100分)三个科目,总分为300分。具体考试形式和要求如下:

温馨提醒:所有考试科目均采用单人单场面试方式,同一考生在同一考场一次性完成。考生三个科目的备稿总时长控制在15分钟以内。每个科目面试中,评委可根据考核过程实际情况,对考生考试作出暂停、终止等指令。考生不得出现可能影响客观评判的化妆、遮挡面部、佩戴饰品等行为。考试过程中不得使用辅助工具,如道具、音乐播放器等。
书法类
考试安排:

考试地点为中国美术学院象山校区(杭州市西湖区转塘街道象山路352号)。若报考人数超过考点容量,将启用其他考点,具体考试地点在专业省统考准考证上明确。
考试内容:考试包括书法临摹(150分)、书法创作(150分)两个科目,总分为300分。具体考试形式和要求如下:

准考证打印与成绩查询安排
考前3天,考生可在浙江省教育考试院网站(www.zjzs.net)“考生办事”栏目登录“浙江省高校招生考试信息管理系统”,自行打印专业省统考准考证,也可在高考报名点打印。
考前1天,考生可前往考点了解考场分布和有关注意事项,熟悉考点环境等。考试当日,考生须同时携带身份证和专业省统考准考证,按规定时间参加考试。
本次考试成绩将于2025年1月10日前在浙江省教育考试院官网公布。专业省统考合格考生,可于2025年1月中旬自行在考试成绩查询页面下载打印合格证。
如需了解更多详请,请点击文末“阅读原文”查看各科类、方向报考简章。